关于公示2023年省级促进经济高质量发展专项(新一代信息技术和产业发展)支持电子信息产业方向拟支持项目的通知
各有关单位:
根据《广东省工业和信息化厅关于下达2023年省级促进经济高质量发展专项资金(新一代信息技术和产业发展)项目计划(第一批)的通知》(粤工信电子函〔2023〕2号),现公示2023年省级促进经济高质量发展专项(新一代信息技术和产业发展)支持电子信息产业方向拟支持项目。
公示期自2023年2月3日至2月9日,共7天。请社会各界监督,对公示内容如有异议,请在公示期内以书面形式向我局数字与信息产业发展科反映。以个人名义反映情况的,请提供真实姓名、身份证、联系方式和反映事项证明材料等;以单位名义反映情况的,请提供真实单位名称(加盖公章)、联系人、联系方式和反映事项证明材料等。
联系人:蒋文红,联系电话:2538299,监督联系电话:2254584,邮箱:gxjxck@zhuhai.gov.cn,地址:珠海市香洲区兴华路111号中侨兴商业大厦2号楼411室,邮政编码:519000。
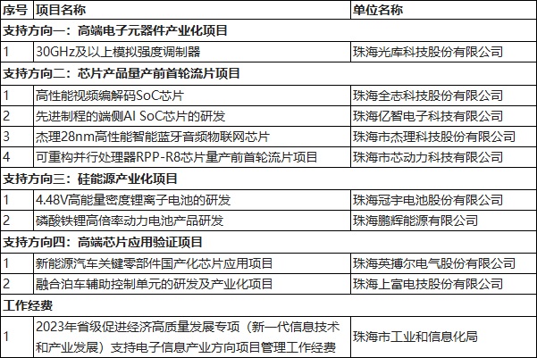
附件:2023年省级促进经济高质量发展专项(新一代信息技术和产业发展)支持电子信息产业方向拟支持项目清单
珠海市工业和信息化局
2023年2月2日
附件:2023年省级促进经济高质量发展专项(新一代信息技术和产业发展)支持电子信息产业方向拟支持项目清单

点击“阅读原文”查看原文